方晓、周方银:大国竞争强度、美国对越承诺与越南对美追随的演变

2024.08.28

我院博士后方晓及我院副院长周方银教授合著的文章《大国竞争强度、 美国对越承诺与越南对美追随的演变》发表于《当代亚太》(CSSCI、一类B)。

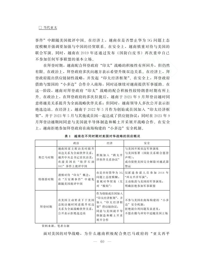
文章分析了越南对美国不同时期对华战略的不同回应。越南在奥巴马的"亚太再平衡"战略中表现出积极态度,因为风险小、收益大;对特朗普的"印太"战略持谨慎态度,因风险大、收益有限;而对拜登版的"印太"战略则有一定热情,因为虽然风险依旧,但收益有所上升。越南的回应主要取决于美国战略的竞争强度和对越承诺的可信性。文章认为,越南将采取审慎的外交政策,中国应推进 “中越命运共同体”建设,同时对越美合作保持警惕。

关键词:越美关系;“亚太再平衡”;“印太”战略;承诺可信性;追随

内容提要:

越南是美国发起对华战略竞争后积极拉拢的对象。然而,越南对不同时期的美国对华竞争战略却有着不同的回应。对 “亚太再平衡”战略表现出较高热情并积极配合,对特朗普版 “印太”战略态度谨慎,对拜登版 “印太”战略则有着一定热情并有限配合。越南对美国对华战略的态度,主要取决于美国对华战略的竞争强度与对越南的承诺及承诺的可信性。美国对华战略竞争强度决定了越南所遭受的风险大小;美国对越承诺及其可信性决定了越南所能获得的收益。奥巴马政府对华竞争强度小且对越南的承诺高/可信性高,使得越南在较小风险下可以 收 获 较 大 收 益,越 南 得 以 积 极 配 合“亚太再平衡”战略。特朗普政府对华竞争强度大但对越南的承诺可信性低,,使得越南在较大风险下收益有限,越南从而谨慎配合其 “印太”战略。拜登继续对华高强度竞争,但却提升了对越承诺可信性,使得越南在较大风险下的收益上升,使其愿意有限配合拜登政府的 “印太”战略。随着大国竞争长期化,越南将坚持更为审慎的 “竹式外交”,其政策行为将随中美关系的变化和美国对越政策的波动而变化。对此,中国应推进 “中越命运共同体”建设,并对越美政治配合与安全合作保持警惕。


 

 

 

文章来源:《当代亚太》 

Address:No.2 BaiYunDaDaoBei GuangZhou GuangDong China